体坛周报全媒体记者
网罗天下体育事,每每想来吐一槽。今天有啥值得说一说的呢?

C罗:我不会再回欧洲踢球;沙特联赛比美国联赛更好

在利雅得胜利0-5不敌塞尔塔的季前热身赛结束后,半场结束后就被换下的C罗接受了现场诸多媒体的采访。
@道法无为_Nature:还是放不下,开始忍不住同情了。
@白眼狼卢卡斯:正常人难道不是应该说两个联赛都很好,但我还是会继续在沙特效力。罗就是过不去他自己比梅西差这一心理关。粉丝承认就这么难吗
@REALMADRIDcoach:虽然是事实,但是已经想到会引起多大争议了
@小秋日和:服了评论区,他在沙特踢球,不夸沙特难道要说沙特比美国差?
@醉影笑孤鸿:“克里斯蒂亚诺打开了一扇门,现在每个人都在他的身后。”因为钱还是因为你,心里是真的一点数都没有啊
@810311我滴陛下:若有一天梅西接受采访说:C罗无论球技还是荣誉跟我都差一档,无法和我相提并论。这也是实话,实话论者能接受这样的采访吗?
@熟吗:部分球迷老是对比沙特美国谁更有竞争力就搞笑。都去沙特美国了,还说啥竞争力,真想竞争就留在五大联赛了,就像都想“开摆”了,还要比谁摆的彻底。去美国去沙特都只是一个选择。去沙特选择为自己为家人赚更多钱过更好的日子,真汉子没的说。去美国就是选择更安逸更放松的生活方式,希望家人朋友活得自在,也让人羡慕。这都是选择的生活方式不同而已。
你还认得出他吗?36岁图兰近照“走红”网络,尽显沧桑

36岁的图兰去年宣布退役,最近图兰再次被众多球迷与网友关注,原因竟是他那尽显沧桑的面孔。
@寻宝王Park:下面的胡子都白了(悲
@超级亚文:当年巴萨在图兰和京多安之间选择了图兰,真的是一言难尽,巴托梅乌手下的第一引援,就是垃圾中的垃圾!
@伊布广东省分布:不会以前改年龄了吧,这看着像50多的
@红蓝_梦想:看数据在巴萨的效率比在马竞还高点呢
@BB弹nico:63差不多,比我大几发看着像我爹
@乌衣如斯:好像当年那届马竞出品没几个打出来的
@cv常坂坡:运动员挺多都这样,打药打的,NBA那头的追梦格林,90年的胡子也白了
@银甲大圣加雷斯:忘不了那一则新闻:“图兰带着手枪去医院看望伤者,哭求被殴打者杀了自己”
@sunteng:在马竞当驴跑,再想想佩德里,也挺危险的
波多尔斯基:如果弗里克下课,克洛普是唯一能扭转局面的教练

近日,38岁老将波多尔斯基接受《图片报》采访,谈到德国队糟糕的近况,克洛普可能在未来执教德国队等话题。
@我服了这改名系统了:其实我觉得德国队的抽象阵容可以让纳格尔斯曼试试
@我叫琥珀川:轮到利物浦了
@拜仁传奇穆夏拉:谁都不好使。我福利客说的
@小妖桃桃:别说克洛普了,就是海因克斯来了,也救不了德意志破三轮
@天佑华夏:当初阿根廷能启用助力教练斯卡洛尼获得成功,德国不妨大胆尝试启用纳格尔斯曼。
@12300李:你疯了?!
@脱离高级趣味的人:克洛普和瓜迪奥拉这种教练,都是需要搭建一个属于自己体系的教练,耗时不说,一个国家有没有完全符合自己用人需求的都不一定。还是安切洛蒂、贝尼特斯、罗杰斯这种会因材施教,根据手中球员特性而特别打造战术的教练更实际些。
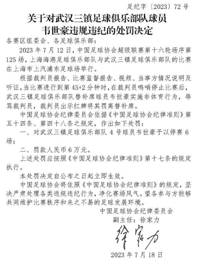
韦世豪辱骂裁判被停赛6场+罚6万

足协官方公布对韦世豪的处罚结果,韦世豪因为实施非体育行为,辱骂裁判员,被停赛6场、罚款6万。7月12日进行的中超联赛,武汉三镇1-3不敌上海海港,韦世豪因抗议马宁判罚被直红罚下。
@新安江渔夫:这货咋就不长脑子呢?这么多年了,也该成熟一点吧?真是无语。
@笔老:韦某某:姓马的,老子见你一次、骂你一次!直到把你骂进去为止。。。
@0s6QP:很有个性的球员
@我荡:马宁执判的那场球确实过份了
@divine2015:为自己的冲动买单
@聪明的果冻:看到骂的是这个裁判,我就觉得骂的应该有道理
@永远爱加朵 :副主任签署,主任人哪去了
@bob0KJL:韦就是足球界里的毒瘤,要靶向治疗并铲除!
@001rdP:替别人出气 自己遭殃 情商太低 年龄大了中甲都没人要你
@0s5zRt:一个赛季总共才多少场球!戾气太重
@06w5s2:王小平呢
@0ibhYl:于大寶的動作神人共怒,為什麼沒有追罸
惠特莫尔当选夏联MVP!

17日,NBA官方公布,火箭的20号秀惠特莫尔当选拉斯维加斯夏季联赛MVP,他还入选了夏联最佳阵容一阵。夏联至今,惠特莫尔场均20.4分5.6篮板2.4助攻3抢断,率领火箭冲进夏联决赛。他只有19岁10天,是入选夏联一阵的最年轻球员。
@无美万夜:火箭今年的宝是阿门、真的有潜力
@背带衬衫马尾:惠特莫尔是否应该在新赛季继续留在火箭队还是下放到G联赛打球?
@衷谷云:要看常规赛发挥的怎么样?夏季联赛看不出什么
@半裸裸狂热者 :休赛期两个总冠军,快船+火箭,年年捡到宝,年年乐透区
@青阳君:然而首轮20顺位才选,其他球队怎么想的
@一个人的血战到底:火箭年年都是总冠军
@0s7cwm:状元呢,连二阵容都没入选
@0sovoS :正式比赛谁会给你这么多次出手机会呢
@渣爺的奶:我只知道火箭今年还是没有季后赛
@秋风过耳:长着明星相,英俊帅气,未来可期,说不一定是下一个乔丹!
